高项是软考的一部分,我们可以把它们理解为“整体”与“部分”的关系。
一、软考及高项的简介
软考(计算机技术与软件专业技术资格(水平)考试):是一个完整的国家级考试体系,包含多个级别(初级、中级、高级)和多个专业方向(共27个资格类别)。
高项(信息系统项目管理师):是软考高级资格中的一个具体科目,也是软考所有高级科目中最热门、报考人数最多的一个。
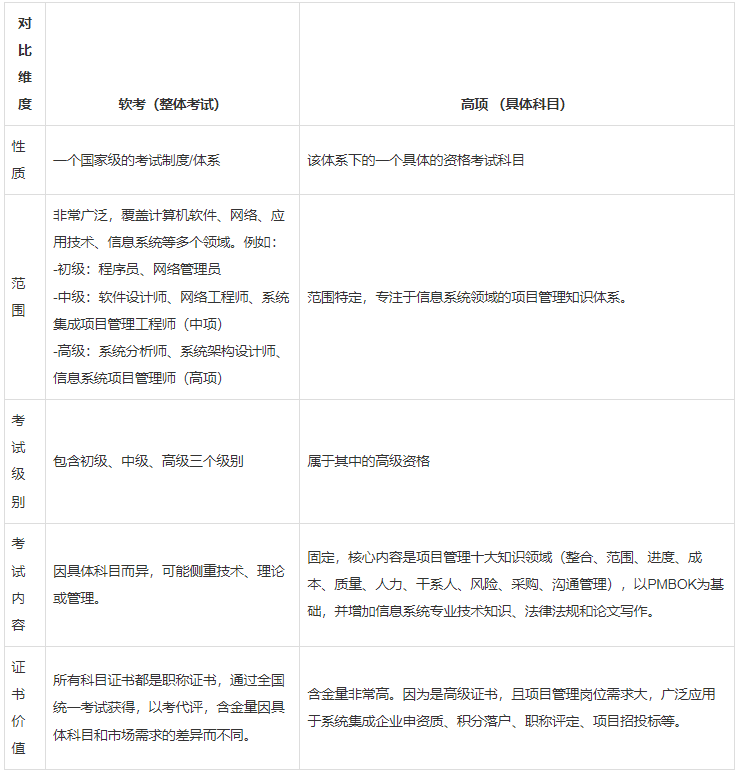
二、软考与高项的对比

三、软考与高项的关系梳理
1.包含关系
就像“水果”和“苹果”的关系。
软考=水果(一个总称)
高项=苹果(一个具体的种类)
你不可能在“苹果”和“水果”之间二选一,因为苹果本身就是水果的一种。同样,高项是软考的高级资格之一。当你报名参加“信息系统项目管理师”考试时,你参加的其实就是“软考”。
2.为什么会产生“软考和高项”这种说法?
因为在日常交流和培训行业中,由于“信息系统项目管理师”这个名字太长,大家习惯用“高项”来简称它。而“软考”则作为这个考试体系的总称被大家熟知。
当人们说“我准备考软考”时,他需要进一步明确是考初级、中级还是高级,以及具体考哪个科目(比如网络工程师还是软件设计师)。
而当人们说“我准备考高项”时,他已经非常明确地指向了“软考高级资格里的信息系统项目管理师”这个科目。
3.如何选择?
如果你想成为技术专家(如开发、运维、网络):你应该在软考体系中选择对应的中级资格,如软件设计师、网络工程师等。
如果你想走技术管理路线,成为一名项目经理:那么高项(信息系统项目管理师)就是你的终极目标。很多技术人员也会先考取中级的系统集成项目管理工程师(俗称“中项”),作为迈向“高项”的跳板。